Matt wanted to add a leisure battery back in to the electrics so he could run his LED lights and telly etc, without having to have a mains hook-up, and when mains wasn't present to charge the battery.
I took a look at the bizarre circuitry, and rapidly worked out we were going to need some for of charge controller, or "smart" charger to do the job.
Then I thought again. We've already got a nice 10A 12V AC transformer, and an automotive relay in this bizarre set-up, so can we re-arrange this to provide us some sensible charging?
Measuring the off-load voltage of our transformer showed that, after rectification we were nearing 18V. Not good for trying to charge our leisure battery for any length of time, it will simply out gas and dry out. Nah.
Some form of charge controller? Yeah. A pulse-width modulated thing, with possible arduino control and a sensible FET was considered. Then I got to simplifying. What we needed was a window comparator.
Now a window comparator circuit usually uses two op-amps as comparators, one to turn the relay on to start charging our battery when the battery volts are low, and one to turn the relay off to stop charging our battery, once the battery voltage has risen to a charged state. Now there will be much debate about sensing battery temperature, and constant current, baulk and float charge amongst you at this point, but let's keep this simple.
So, I start thinking about our window comparator, on at around 11.5V and off by 14.3V ... seems reasonable, a voltage reference, some potential dividers, a dual op-amp, a driver transistor and we're away .... but is there a simpler way?
How about just using a potential divider on the base of our transistor to switch the relay, and not using any comparators... well, that would work, but the hysterisis between the two required voltages might not be good enough and cause the thing to oscillate. I try it out. It oscillates. OK, so how about simply two transistors and a couple of steering diodes? Yep, that works... but can it be simpler still?
Looking at the circuit for a while, how about using the spare contact on my relay to switch in the second pot, altering the value of my comparator? Yep!
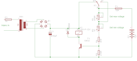
It's ended up like this:-
Now, it's not the easiest of things to set up. I connected Pin 30 of the relay to pin 87A of the relay and powered that point with a variable power supply to first set the minimum voltage (11.5V) using R2, then the maximum voltage using R1. Vary the power supply to the unit to see at what voltage the relay clicks over. There is some interaction between the pots, so it will take a few goes at adjustment to get the unit to achieve repeatable results.
Issues.
Yes, it's simple. There are issues. If something fails, there's precious little to stop it boiling our battery dry. The voltage control does seem stable in use, however. If the battery does fail open circuit, or F1 blows, the unit will oscillate... but at least the buzzing will draw your attention to the fact the battery has failed! The charging voltage does not compensate for changes in temperature.
Don't try and use this on a sealed lead acid battery. Chances are if something does go wrong, the battery will not be able to vent quick enough. It could burst. I've seen SLA's that look like footballs because they have been abused. Don't do it.
When charging lead acid batteries, hydrogen gas is given off. Do not charge any lead acid battery in a confined space, or worse, a sealed box. No naked lights. I've seen tops blown off batteries as something has ignited escaping hydrogen. It's not good.

No comments:
Post a Comment